| 性质远超银河号事件!中美处在风暴前夜 | |
| www.wforum.com | 2025-12-16 12:24:40 批判法的小学生 | 0条评论 | 查看/发表评论 |
|
|
|
|
|
|
|
|
墙内自媒体批判法的小学生文章:2025年11月,印度洋斯里兰卡外海发生的美国特种部队非法登临、查扣并销毁中国货船货物事件绝非一起孤立的海上执法行动,而是自冷战结束以来,全球海洋秩序与中美大国博弈面临的最具标志性的转折点。 本次事件发生在2025年6月以色列-伊朗冲突后的地缘政治余震之中,是美国针对中国“军民两用物项”供应链实施的一次精心策划的“长臂管辖”升级版实验。美方此举标志着其海上霸权逻辑已从1993年“银河号”时期的“查证-扣押”模式,彻底演变为“登临-销毁”的“法外处决”模式。 其核心目的在于:在不触发全面军事冲突的前提下,通过“切香肠”战术精准切断中国与伊朗及其他受制裁国家的工业联系,确立基于美国国内法的全球公海执法新范式,并以此作为对华“供应链脱钩”的实操预演。 中国若不采取涵盖法律战、外交战、经济反制及远洋力量投射的系统性应对策略,此类“灰色地带”行动恐将常态化,进而从根本上动摇中国的全球贸易主权与国家安全基石。 一、危机复盘:2025年11月的印度洋拦截行动 1.1 风暴前夜:地缘政治的余烬与复燃 要理解2025年11月发生在印度洋上的这一幕,必须首先回溯至半年前的地区冲突。2025年6月,中东地区爆发了为期12天的以色列-伊朗剧烈冲突。虽然时间短暂,但高强度的空袭与导弹互射导致伊朗的核设施网络与常规导弹库遭受了广泛的物理破坏。冲突虽暂时平息,但地缘政治的断层线并未愈合。美国情报机构评估认为,德黑兰方面正在利用冲突后的间歇期,通过全球供应链加速重建其弹道导弹库存,特别是急需填补在冲突中消耗殆尽的制导系统与推进剂储备。
正是在这一背景下,联合国于2025年9月底重新对伊朗实施了国际武器贸易禁运。然而,华盛顿的决策层显然认为仅靠一纸禁令不足以遏制伊朗的复苏能力。美国官员将目光死死锁定在所谓的“中国供应链”上。 2025年11月,两名美国民主党资深议员致函国务卿马可·鲁比奥(Marco Rubio)和中情局局长约翰·拉特克利夫(John Ratcliffe),明确要求对中国向伊朗出口潜在导弹推进剂化学品的情况进行深入调查。这一政治动作不仅为随后的军事行动提供了国内政治背书,也揭示了美方关注的焦点已从宏观的武器系统转向了微观的“军民两用物项”零组件与原料。
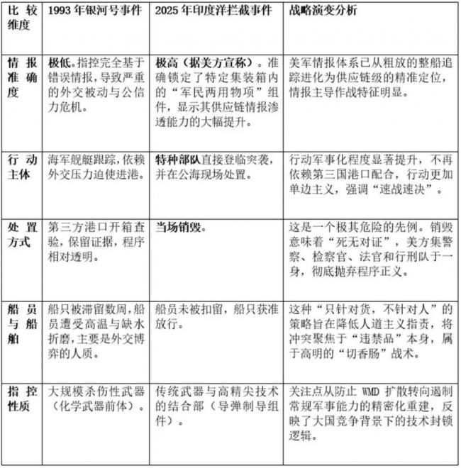
1.2 行动过程还原:从情报猎杀到海上销毁 据美国《华尔街日报》12月12日披露,2025年11月,一艘从中国港口出发、目的地为伊朗的商用货船,在驶入印度洋斯里兰卡外海数百英里的国际水域时,遭遇了美军的伏击。根据《华尔街日报》及相关情报源的交叉确认,执行此次任务的并非普通的海岸警卫队,而是美国特种作战部队,其行动展现了极高的合成化联合作战能力。 行动的第一阶段是情报猎杀。早在货船起航前,美国情报机构(极有可能是中央情报局与国家安全局的联合行动组)便已通过对供应链的深度渗透或电子信号情报(SIGINT)的截获,锁定了船上特定的集装箱。美方声称这批货物包含可用于伊朗导弹制导系统的“军民两用物项”电子元件及特殊材料。 行动的第二阶段是立体封锁与强行登临。美军特种部队在常规海军力量的支援下,在公海海域截停了该艘货船。值得注意的是,美军此次未采用传统的“伴航挤压”战术,而是直接实施了登临行动。这种战术选择本身就带有极强的进攻性与威慑意味,意在展示其对公海目标的绝对控制力。 行动的第三阶段,也是最具争议与法律挑战性的环节——现场甄别与销毁。与以往将涉嫌违规船只押解至第三国港口进行详细检查的惯例不同,美军特种部队随队的核查专家在船上直接对货物进行了技术评估,在单方面认定货物属于违禁的“军民两用物项”组件后,美军并未扣押船只,也没有拘留任何中国籍船员,而是直接在现场对这批货物进行了物理销毁。随后,船舶获准继续航行。这一“销毁即结案”的处理方式,是近年来美军海上行动中极为罕见的特例,它不仅规避了后续复杂的司法程序,更在海上制造了一种“死无对证”的既成事实。 1.3 法律定性的法理审视:公海上的“例外状态” 从国际法的严谨视角审视,事发地点位于斯里兰卡外海的公海区域。根据《联合国海洋法公约》(UNCLOS)第87条确立的公海自由原则,公海对所有国家开放,各国船只享有不受他国管辖的航行自由。虽然第110条赋予了军舰在特定情形下(如打击海盗、贩奴、无国籍船只或非法广播)行使“登临权”(Right of Visit),但该条款并未授权一国军舰仅凭单方面情报便在公海销毁他国商船的货物。 美方显然是依据其国内法(如《国际紧急经济权力法》)及对联合国制裁决议的扩张性解释,实施了这一行动。他们将对伊朗的制裁执行权凌驾于公海航行自由之上,创造了一种公海上的“例外状态”。在这种状态下,美国国内法关于“对恐怖主义实质性支持”或“扩散大规模杀伤性武器”的定义,成为了判定货物命运的最高准则。这种行为在本质上是对船旗国(中国)专属管辖权的严重侵犯,但在操作层面上,美方通过“销毁-释放”的战术组合,巧妙地将法律争议降维处理,使得受害方难以在第一时间通过有效的法律救济手段进行阻断。 二、历史的回响与变奏:从“银河号”到“2025拦截” 此次事件不可避免地唤醒了中国外交史上沉痛的记忆——1993年的“银河号”事件。然而,简单的历史类比往往会掩盖现实中更为危险的质变。通过对1993年与2025年两起事件的深度对比,我们可以清晰地描绘出美国海上霸权行径的进化轨迹,以及其背后战略逻辑的根本性转移。 2.1 1993年银河号事件:冷战余晖下的情报失误与外交角力 1993年7月至9月,美国政府基于错误的情报,指控中国“银河号”货船向伊朗运送化学武器原料(硫二甘醇和氯化亚砜)。美军在印度洋和波斯湾公海对该船进行了长达一个月的跟踪、低空侦察和外交施压,最终迫使该船在沙特阿拉伯达曼港停靠,接受了由中国、美国和沙特三方组成的联合检查组的登船检查。
检查结果震惊了世界:美方信誓旦旦的情报完全落空,在对600多个集装箱进行地毯式搜查后,并未发现任何违禁化学品,船上装载的仅为文具、五金和玩具等普通民用物资。 该事件最终以美国情报信誉扫地、中国虽获外交胜利但遭受非法滋扰与尊严受损、美方拒绝正式道歉仅同意讨论赔偿而告终。银河号事件展示了当时美国试图建立单极世界秩序的傲慢,但也暴露了其情报与执法脱节的弱点,以及在当时国际环境下仍需依托第三国港口进行“文明执法”的程序性约束。 2.2 2025年拦截事件:精准打击与暴力升级的范式转换 与银河号事件相比,2025年的拦截行动在战术精准度、行动烈度及法律后果上发生了根本性的变化。
1993年银河号事件与2025年印度洋拦截事件对比分析 2.3 质的飞跃:从“查证逻辑”到“阻断逻辑” 银河号事件的底层逻辑是“查证”(Verification),即美国试图证明中国违反了制度,其行动受制于证明过程的成败。而2025年事件的逻辑是“阻断”(Interdiction),美国不再在乎国际舆论是否相信其情报,也不在乎是否能通过法律程序定罪,其唯一目的是物理上消灭这批货物,确保其无法抵达伊朗。这种从“执法者”向“破坏者”的角色转换,意味着美国在维护其霸权利益时,已准备好抛弃传统的国际法程序外衣,采取更加赤裸裸的实力行动。这不仅是对中国主权的挑衅,更是对全球公海秩序的公然践踏。 三、华盛顿的战略算计:不仅仅是为了伊朗 美国政府到底在想什么?这需要我们将视线从印度洋海面拉升至华盛顿的决策室。此次行动绝非孤立的战术动作,而是美国在全球战略棋盘上,特别是在中美大国竞争框架下精心落下的一子。 3.1 意图一:切断“抵抗之弧”的工业输血 2025年6月的以伊冲突虽短,但暴露了伊朗导弹工业的韧性与脆弱性并存的现状。美国战略界深知,伊朗虽然具备了一定的自主国防工业能力,但在高精尖导弹组件(如高精度陀螺仪、耐高温碳纤维、特定波段的电子芯片)方面,仍无法完全脱离全球供应链。中国作为全球制造业中心,自然成为伊朗获取这些“军民两用物项”零组件的首选来源。 美国官员明确将此次行动与伊朗核谈判中断联系起来。在谈判陷入僵局的背景下,美国采取了“极限施压 2.0”版本:不仅要制裁伊朗的石油出口(例如随后在委内瑞拉外海扣押受制裁油轮,以及2024年1月在索马里外海扣押运往也门胡塞武装的伊朗导弹组件),更要从源头上“阉割”伊朗的复战能力。销毁中国货船上的组件,直接目的是让伊朗的导弹生产线“断顿”,延缓其武库重建,从而为以色列和美国在该地区争取宝贵的安全缓冲期。 3.2 意图二:测试并确立“长臂管辖”的新边界 这是一次典型的法律战试探。美国试图通过实操确立一个新的习惯法规则:凡是美国认定涉及受制裁实体的货物,即便在公海、即便搭载于第三国商船,美国也有权直接处置。 过去,美国主要依靠金融制裁(SWIFT系统)或施压港口国来扣押货物,直接在公海销毁货物极其罕见。如果中国此次反应温和,美国便成功将这一行为“合法化”或至少“常态化”。这将极大地扩展美国国内法的域外效力,使其事实上的管辖权覆盖全球公海,将“美国法”凌驾于“国际法”之上,构建一个由美国单方面定义的海洋秩序。 3.3 意图三:对华“供应链威慑”与“脱钩”实操 在地缘政治层面,这也是针对中国的一次精准威慑。美国一直指责中国在防扩散问题上“执行不力”。通过此次行动,美国向中国释放了极其明确且强硬的信号: 一是美国的情报穿透力展示。美国此举正是在明确告诉中国,美方清楚知道哪些中国公司在向伊朗供货,甚至知道具体装在哪个集装箱,这种情报展示意在制造“透明战场”的恐惧感。 二是商业恐吓与市场割裂。通过制造航运不安全感,迫使全球航运保险业提高承运中国相关货物的风险溢价。如果中国船只在印度洋不再安全,国际买家可能会在供应链选择上避开中国,从而在军事工业及高科技领域实现美方梦寐以求的“脱钩”。这是一种不通过关税,而通过“物理阻断”实现的贸易壁垒。 3.4 意图四:国内政治的交待 2025年11月的两名民主党议员致函事件表明,美国国内政治对华强硬已成跨党派共识。在国会压力下,尽管川普有一万个不情愿,也必需要适度展示其对伊朗和中国的强硬姿态。一次成功的、未造成人员伤亡但展示了美军肌肉的拦截行动,是完美的内政加分项,既回应了鹰派议员关于“中国援助伊朗”的指责,又避免了大规模战争的风险,符合美国当前的政治生态需求。 四、敌手分析:美方行动的可圈可点之处 作为战略分析,我们必须客观审视对手的战术水平。若仅以愤怒情绪应对,必将低估对手的精明。美方此次行动在决策与执行层面,展现了极高的专业度与狡诈性,即所谓“最优选择分析”。 4.1 战术决策的“灰度控制”艺术 美方最精明之处在于对行动烈度的精准拿捏,完美体现了“灰色地带”作战的精髓。 一是为何销毁而非扣船?如果将船扣回美国或盟国港口,必然引发漫长的法律诉讼。中国可以聘请国际律师团,要求出示证据。一旦情报稍有瑕疵(如“军民两用物项”界定不清),美国将在国际舆论上极其被动,重蹈银河号覆辙。现场销毁,造成既成事实,证据随风而去,中国即便抗议也面临“举证困难”,且无法挽回已损失的货物。 二是为何放人放船?扣押船员会立即将其升级为外交人质危机,可能激起中国民众的强烈民族主义情绪,迫使中国政府采取激进报复甚至军事对峙。放人放船,使得事件性质被技术性地降级为“财产纠纷”或“违禁品处置”,降低了中国立即进行军事反击的合法性与紧迫性,为美方通过外交渠道化解危机留出了空间。 4.2 “军民两用物项”的法律迷雾战术 美方选择“军民两用物项零组件”作为切入点非常狡猾。如果这批货物是民用,中国出口完全合法。如果是军用,则涉嫌违反安理会决议。但是不同于成品武器或明显的化学毒剂,军民两用物项产品(如碳纤维、陀螺仪、特定芯片)界限模糊。 美方正是利用了这一模糊地带,掌握了单方面定义权。特种部队随行专家说它是军用的,它就是军用的。这种做法避开了黑白分明的法律陷阱,利用技术细节的复杂性来混淆视听,使得国际社会难以在短时间内形成统一的谴责声浪。 4.3 联合作战与情报融合的巅峰展示 此次行动证明美军的“杀伤链”极短,且具备了极强的情报融合能力。从情报部门截获电子订单信息,到卫星追踪船只,再到特种部队在此庞大的印度洋上精准定位并拦截,显示了美军全域态势感知能力。特别是能在数百个集装箱中精准找到目标,说明美军很可能渗透了发货港的物流信息系统,或者是伊朗接收方的通信网络。这种“外科手术式”的海上拦截,比大规模的海上封锁更具威慑力,因为它防不胜防。 整体而言,美国军方的此次行动迅速、果断且考虑周全,尤其是其“灰度控制”的策略,一定是有熟知国际法和国际政治的高人在背后指点,这次事件背后的智囊团很不简单。 五、影响评估:波纹效应与连锁反应 此次事件的影响绝不仅限于一艘船、一批货,它将像冲击波一样扩散至政治、经济与安全领域,产生深远的次生灾害。 5.1 政治影响:中美关系的深层冻结与阵营固化 中美关系目前本就处于脆弱的修复期或僵持期,此事件将打破任何表面平静。一方面,中国将认定美国无意遵守基本的国际海洋规则,视美国为海上安全的直接威胁,这种认知将推动中国在国防政策上更加强硬;另一方面,中国可能在伊朗核问题及其他全球安全议题上不再配合美国,甚至可能为了对冲美国压力,加强与伊朗、俄罗斯的战略协作。 5.2 经济影响:航运成本飙升与供应链重构 一是保险费率飙升。全球航运保险业(如劳合社Lloyd's)将重新评估中国籍船只经过印度洋的风险。一旦相关海域被划为“冲突高风险区”,保费将大幅上涨,直接削弱中国商品的出口竞争力。这对于依赖海运的中国外贸而言,无异于被加征了一道隐形关税。 二是贸易路径变迁。为了避开美军拦截,中国至中东的航线可能被迫调整,甚至更多依赖陆路(如中欧班列南线、中亚走廊),这将改变地缘经济格局,加速“一带一路”陆路通道的战略价值提升。 三是商业寒蝉效应。中国出口商在处理涉伊、涉俄甚至涉其他发展中国家的订单时将极为谨慎,担心货物被美军“莫须有”地销毁,导致出口萎缩,这也正是美国希望达到的实现中国“自我制裁”效果。 5.3 国际法影响:海洋秩序的崩坏与丛林化 如果美国此举未受到有效制裁或反制,其示范效应将是灾难性的。其他区域强国可能效仿:印度可能在印度洋拦截巴基斯坦的货物,日本可能在东海通过类似手段干扰中国。公海将不再是自由通行的全球公域,而变成丛林法则支配的“私掠海域”。这也意味着二战后建立的以《联合国海洋法公约》为基础的全球海洋秩序面临崩溃。 六、中国该怎么办?——多维度的应对与反制 面对美国“法外处决”式的海上霸凌,中国仅靠外交部的口头抗议已远远不足。必须构建一套立体的、长效的、具有实战威慑力的反制体系,从被动防御转向主动塑造(此部分内容过于敏感,公开文件中不展开讨论)。 6.1 积极开展法律战,其途径包括:立法层面,加强中国海上安全的立法。司法层面,可尝试推动联合国大会或UNCLOS缔约国会议请求ICJ或ITLOS出具咨询意见,澄清“登临权”例外的情况;可尝试在美国法院就其行政执法情况提起行政诉讼和宪法诉讼;可尝试利用中国《外国国家豁免法》第9条由中国海事法院受理对美国政府的赔偿诉讼(第9条 对于外国国家在中华人民共和国领域内的相关行为造成人身伤害、死亡或者造成动产、不动产损失引起的赔偿诉讼,该外国国家在中华人民共和国的法院不享有管辖豁免)。 在中国《外国国家豁免法》的问题上还是要多说一句。第9条一般情况下是很难被司法适用的。如果美国的此次执法真的是好巧不巧,正好是在悬挂中国国旗的船舶上进行的,那么船舶作为中国的“拟制领土”,正好是在“中华人民共和国领域内”,而且也正好造成了美国政府自己承认的“动产损失”,美国这次行动就完美落在了中国政府的管辖范围内,想跑都跑不掉。当年南联盟大使馆被炸时,中国没有《外国国家豁免法》,受害人想追偿都没有法律依据。现在中国已经有了《外国国家豁免法》,而且此次事件同该法又高度契合,这次事件将很有可能会促成中国《外国国家豁免法》的首次司法适用,将美国政府送上中国法院的被告席。当然,如果事实情况证明该船舶悬挂的是第三国国旗,压根不是中国的船,那么这种维权路径就落空了。 6.2 利用联合国大会和安理会的舞台,积极开展斗争。 6.3 通过利用中国的反制裁规定进行积极反制。 6.4 高度重视远洋护航的安全保障,建立中国的绿色通道,甚至是划定中国自己的“安全航线”。 七、结语 中国必须认识到,2025年的印度洋扣船事件并非意外,而是中美长期战略博弈中的必然。美国已经撕下了“自由贸易保护者”的面具,赤裸裸地利用海权优势打压竞争对手。我们不能寄希望于美国的善意或再一次的“银河号道歉”。美方的行动逻辑是基于实力的实用主义,中国的应对也必须是基于实力的坚决反击。只有当我们具备了在印度洋公海有效拒止美军非法行动的能力,或者具备了在其他领域让美国感到切肤之痛的反制能力时,我们的货船才能真正安全地航行在蔚蓝的海洋上。 印度洋的波涛见证了霸权的傲慢,也将见证新力量的觉醒。2025年的这场拦截,或许是冷战后海洋秩序崩塌的开始,但若中国应对得当,它也将成为中国从“陆权国家”向真正“海权强国”迈进的磨刀石。通过法律、经济、军事的综合手段,将危机转化为构建独立自主全球供应链安全体系的契机,这才是中国面对霸权挑衅应有的答案。 |
|
|
|
|
|
|



