| 与其关心“加麻大” 不如关心在中国蔓延的槟榔 | |
| www.wforum.com | 2026-03-24 11:57:30 往事随想录 | 0条评论 | 查看/发表评论 |
|
|
|
|
|
|
|
|
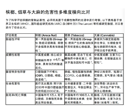
这是我早就想写的一个话题,去年暑假回四川,赫然发现到处都是槟榔的售架和广告牌,包括我姐的那个杂货店。 问我姐,她说她也知道槟榔有害,一开始不卖,但光摆放槟榔架每个月就有一两百元陈列费,看似不多,但在小地方已很有诱惑力,而且大家都在卖,她也卖了。 这个春节再回四川,卖槟榔的地方更多了。不仅四川,大年初四去陕西,一下火车,迎面就是偌大一个商店招牌上的槟榔广告。 相比县城,大城市没那么触目惊心,但同样也在随风潜入。在成都,我和朋友去看《镖人》,一进去就发现影厅被槟榔品牌冠名了。 当时我就感慨:我是绕不开了是吧? 我在小红书发了一条,有一千多条留言,从反馈看,从湖南海南,到长三角珠三角,再到中西部省份,槟榔已遍地开花。 一个常识是:槟榔的危害与烟草大麻相比不遑多让,贴个Gemini的对比总结(图片如果太小看不清楚,可以点击看大图)。 如上图所示,在致癌性、成瘾性、致死率和器官特异性损害上,槟榔都处于烟草同一个级别,高于很多人“谈毒色变”的大麻。也就是说,从社会管制的角度看,这三者应处于同一级别。
对于这类成瘾性物品,一般说来,大致有以下几种管制手段:1、重税;2、包装警示;3、限制售卖;4、禁止广告宣传。 顺便说一句,我在加拿大能够成功戒烟,就是拜管制所赐,在我的视线范围内,几乎看不到卖烟的(除非我主动去找)。网上很多人嘲笑加拿大的大麻合法化政策,实际上加拿大对大麻的管制比烟草更严格。作为中国人,与其嘲笑“加麻大”,不如把视线收一收,看向身边正在泛滥的槟榔。 然而,上述几点最常用的管制手段在槟榔上面都失灵了。
1、税收:烟草属于成瘾性有害消费品,一包烟有一大半是税,但槟榔只是深加工农产品,适用的是13%的增值税率,与薯片口香糖属于同一级别,只有烟草的五分之一。 2、包装:回头看第一张图,你能看到任何警示语和感到恶心的图案吗?实际上,在袋子最下面,只有一行很不醒目的警示语。 3、售卖:一般摆放在收银台旁边最醒目最方便的位置,占据了原来香烟和口香糖的位置。 4、广告:不仅有铺天盖地的店招广告和相对隐秘的影厅冠名,这两年还冠名了各种民俗活动(龙舟赛龙虾节)以及电竞赛事等,与“提神”、“解压”、“勇敢”和“社交利器”等正面词汇关联。 何以如此?一句话总结:因为相关政府部门都是把槟榔“踢出去”而不是“管起来”。 2020年,国家市场监管总局修订《食品生产许可分类目录》,将“食用槟榔”踢出食品目录。槟榔不是食品就不受《食品安全法》的约束,地方监管部门面临“无法可依”的窘境,而生产端则被部分省份视为“地方特色农产品”。这本质上是一种监管降级。 2021年,广电总局发布禁令,“停止利用广播电视和网络视听节目宣传推销槟榔及其制品”,但这一禁令并未覆盖线下,企业利用这一漏洞将巨额预算投入到前述超市招牌、影厅冠名和线下活动上。对监管部门而言,缺乏类似《烟草专卖法》中对线下广告的强制性全面禁止条款,也就“师出无名”。 对于农业农村部和地方政府来说,这叫产业,涉及农户和企业的利益,保护还来不及,怎么会管制? 唯一有动力的卫健委,毕竟看病要花钱(医保支出负担),又没有执法权,无法直接查处生产销售。 说到这里,我想我大致回答了为什么槟榔现在能够四处蔓延?因为政府不管,企业必然会钻空子。原因复杂吗?一点不复杂。这就是槟榔这几年北上西进,攻城略地,战无不胜的原因。 对于槟榔泛滥媒体并不关心,县城平常就不在媒体视线范围内,这个春节,很多媒体关注“量贩零食卷向县城”,这是商业新动向,而对槟榔毫无兴趣。这次两会,这么多代表委员,就我视野所及,没有一位关注槟榔问题——之前地方两会倒是有看到,内容是如何大力发展地方槟榔产业。 这么严重的问题并没有引起重视,中国就是这样,对真正重要的事情熟视无睹,对鸡毛蒜皮的事情激动得不得了,感觉天都塌下来了。 最后说一句:前面说到的四种管制手段,我并不认为重税是最有效的治理手段,参考烟草的前车之鉴,一旦课以重税可能反而让槟榔迎来最大利好,因为政府财税收入才是产业发展最有力的发动机。真要治理,把包装、销售和广告先管起来吧,这是治理成本最低,效果最显著的手段,这也是我为什么从目光所及写起的原因。 再说一句:不要不该管的积极得不得了(比如一个脱口秀演员说了啥和一个自媒体博主写了啥),应该管的撒手不管听之任之(比如科学公认有严重危害性的烟草和槟榔),何以厚此薄彼如此? PS:昨天我是自寻死路,但不写我自己这关又过不去。请帮忙转发推荐这个新号,并关注下面几个备用号。旧文请微信搜索“知识星球”小程序关注“往事与随想”。 |
|
|
|
|
|
|
| 伊朗突然放软!原来日本真有“破局大杀器” | |
| 摩萨德忍无可忍 对中共发出严重警告 | |
| 美国经济最可怕的一张图表 暴跌一幕恐重演 | |
| 突发:飞机与消防车相撞 2死70伤 塔台狂喊 | |
| 突发!美国最大炼油厂爆炸 |
| 伊朗突然放软!原来日本真有“破局大杀器” | |
| 摩萨德忍无可忍 对中共发出严重警告 | |
| 美国经济最可怕的一张图表 暴跌一幕恐重演 | |
| 突发:飞机与消防车相撞 2死70伤 塔台狂喊 | |
| 突发!美国最大炼油厂爆炸 | |
| 军武顶尖专家突离世 中南海秘不发丧 | |
| 火了:英国桥洞下惊现中国烧烤摊 大排长队 | |
| 中国超越 日本痛失冠军宝座 | |
| 突发:重庆一男子驾车冲撞人群 现场惨烈 | |
| 举世公认的鬼城,习为何还敢厚颜无耻 |

