| 上海孤老遗产500万 继承人找到了 将这样分 | |
| www.wforum.com | 2025-08-22 19:56:18 新闻坊 | 0条评论 | 查看/发表评论 |
|
|
|
|
|
|
|
|
上个月,小坊发布了一则 "为孤老顾梅娣老人寻找 500万遗产继承人"的消息 引发关注 孤老顾阿婆 今年2月去世后 留下的大约500万元遗产无人认领 由于阿婆生前没有订立遗嘱 也没有配偶和子女 这笔巨额遗产的继承人是谁呢?
根据顾阿婆生前的自述,她是被收养的。 虽然没有配偶和子女,但有一个哥哥(同样系收养)和一个姐姐(养父母亲生),且两人成婚留有子女,因此老人的遗产无法被算作无主财产,也无法被收归国有。若找不到继承人,这笔钱可能长期悬置。 顾梅娣老人留下大约500万元遗产 如今,事件有了最新进展 顾梅娣老人的继承人 ——其姐姐的女儿已经找到 遗产归属尘埃落定 而顾梅娣的哥哥、姐姐 在顾梅娣去世之前都已去世 一眼认出失联7年的阿姨 全家曾苦寻不辍 顾女士说,当天看到电视新闻时,她一眼就认出了已失联7年的阿姨顾梅娣。 顾女士:那个一看就是我阿姨。因为从小认识,总归知道的。
顾女士随后找到了普陀公证处。她表示,她的母亲和阿姨一直居住在宝山路地区,但7年前,阿姨在房子动迁后,就与他们失去了联系。 顾女士:我们一直想照顾她的,她动迁以后我也在找她。 顾梅娣老人的老邻居潘阿姨也证实,顾梅娣性格要强,不爱麻烦人,动迁搬家后,就没有向家人透露过新住址,她这个老邻居也不知道她的下落。 身份确认! 她是合法代位继承人 为证实自己和顾梅娣老人的关系 顾女士提供了自己父母的死亡证明 以及户籍信息等材料 公证处进一步走访派出所、 老人及顾女士母亲的生前单位 最终确认: 顾女士是顾梅娣的外甥女 属于合法的代位继承人 普陀公证处公证员 李辰阳: 从目前的证据材料来综合判断,她就是这个顾梅娣的代位继承人。
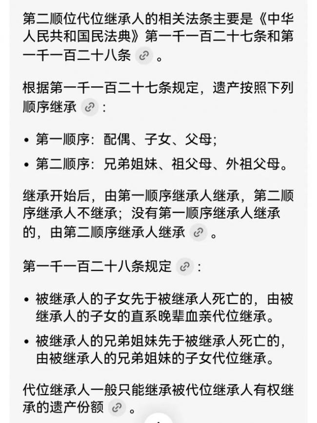
昨天(8月22日)上午,顾梅娣老人生前的监护人,也是老人的遗产临时管理人——大道公益组织,向老人的法定继承人顾女士,交接了顾梅娣老人的所有遗产凭证。 苏晓丹 普陀大道公益发展中心负责人: 这么重要的东西放在我们这里,总觉得对我们来说心愿没有了。这个事情可以移交,也算相当于完成了顾奶奶后面的遗愿。 也许有坊友会有疑问 顾梅娣老人去世时 她的哥哥、姐姐都已去世 为何他们的子女还能继承? 这是21年《民法典》生效后的 继承规定↓
暖心决定 分部分遗产给姐姐子女 捐20万做公益 户籍材料显示 顾女士还有个亲姐姐 也是顾梅娣老人的外甥女 不过 其姐姐已在2018年去世 由于去世时间先于顾梅娣老人,根据继承法的相关规定,她的子女无法再代位继承。不过,考虑到骨肉亲情,顾女士表示,愿意从自己继承的遗产中分一部分给姐姐的两个孩子。 此外,考虑到顾梅娣老人原先就准备捐出财产,顾女士决定从遗产中拿出20万元,以顾梅娣老人的名义捐赠给社会组织和基金会。 办理完交接手续后,顾女士在公证员的见证下,与三家受赠公益机构签订了捐赠协议。 |
|
|
|
|
|
|
| 中国主动出击--黄岩岛吹填正当其时 | |
| 北京神秘巨型武器曝光 台湾退役将军举照片 | |
| 装备重机枪 中国武装快艇进驻仁爱暗沙 | |
| 战斗机越造越大 歼-36仿佛“空中巡洋舰” | |
| 重大突破!中国首款倾转旋翼机成功试飞 |



