| 宗庆后临终前23天立下2遗嘱 委托宗馥莉设立信托 | |
| www.wforum.com | 2025-08-02 18:33:16 金融界 | 0条评论 | 查看/发表评论 |
|
|
|
|
|
|
|
|
香港高等法院对备受关注的娃哈哈“信托案”已宣布决定,禁制宗馥莉处理该帐户内任何资产。 8月1日,香港高等法院娃哈哈“信托案”判决书出炉,裁定宗馥莉在杭州中级人民法院及浙江高级人民法院诉讼有结果前,除非法庭有其他命令,否则不得从Jian Hao Ventures Limited的香港汇丰银行帐户提款或转帐任何资产。另亦需披露该汇丰帐户的最新余额、资产去向及收支完整帐目。若在2024年2月2日或之后,户口内的资产转至第三方的,被告亦需交代相资料。 此前,截至2024年5月,已有约110万美元从该账户转出。 值得一提的是,在判决书有关此案更多的信息流出。 临终前23天立下两份遗嘱 判决书显示,宗庆后留下两份于2024年2月2日订立的遗嘱(“遗嘱”),其中一份涉及其特定离岸资产,但未涵盖建浩公司及其资产;另一份涉及其中国内地的在岸资产。遗嘱未提及任何原告或杜女士,但指定宗馥莉、施女士及宗老先生的母亲王树珍女士(“王女士”)等为受益人。 两份遗嘱均指定陈汉(汉坤律师事务所律师)及郭虹为执行人。 2024年2月2日出炉的两份遗嘱,时间点十分敏感。在23天后,宗庆后便因病去世。2024年2月25日,娃哈哈集团官方发布讣告,娃哈哈集团创始人、董事长宗庆后,因病医治无效,于2024年2月25日10时30分逝世,享年79岁。
此前对于三个弟妹起诉,宗馥莉提交了一份2020年设立的遗嘱,表示境外资产由独女继承,其他子女无权利。该遗嘱的见证人包括娃哈哈集团副总裁潘家杰、财务总监方强等核心高管,但并无任何家族成员在场。 据凤凰网财经报道,2023年春天宗庆后与宗馥莉因为改遗嘱的事发生了激烈的争吵,“当时说是把手机都砸了”。这一事件其他知情人士也有所耳闻,其表示大家较难理解宗馥莉的性格,行事较为极端,生活里会频繁更换司机、保姆、保洁,“家里冰箱也安装了摄像头”。至于2023年春天宗庆后与宗馥莉改遗嘱一事,具体作何修改外界不得而知。知情人士透露宗庆后性格强硬,做决定后不会轻易改变,但宗馥莉在与宗庆后为利益谈判时,多次采用绝食的方式相逼,“身边有人看到她绝食到摇摇晃晃站不稳”。 不过,原告方律师曾指出,宗庆后晚年曾在私人场合承认三名子女的“宗氏血脉”,并口头承诺“不会亏待”,但遗嘱见证人清一色为娃哈哈高管,无家族成员签字,程序存在瑕疵。 如今有新版本的遗嘱出现。 委托宗馥莉为三兄妹设立信托 此外,宗继昌、宗婕莉、宗继盛等人提交的文件也十分有看点。 早在宗庆后去世前一个月,他曾给下属“郭虹写了一份“手写指示” ,要求郭虹“准备去香港,在汇丰银行设立三个信托基金,每个信托基金7亿美元”。按香港法律要求,签订信托合同,并请香港公证处公证。”“汇丰账目美金尚不够,请把人民币换成美金。先办理继昌 / 婕莉的,若美金募足了,请继盛请假回来办理好。”
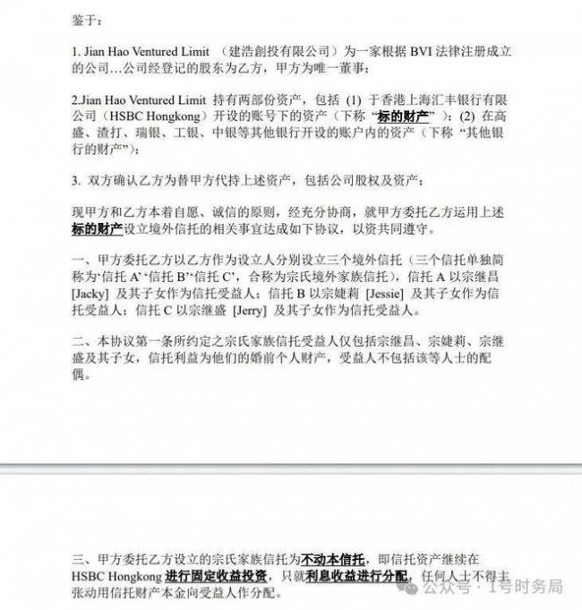
2024年2月2日,宗庆后与宗馥莉《委托书》签署了一份委托书。委托宗馥莉通过作为设立人分别设立三个境外信托(三个信托分别简称为 “信托 A”“信托 B”“信托 C”,合称为宗氏境外家族信托),信托 A 以宗继昌及其子女作为信托受益人;信托 B 以宗婕莉及其子女作为信托受益人;信托 C 以宗继盛及其子女作为信托受益人。
同样在年2月2日,宗馥莉签署了一份中文确认函(“确认函”),确认其同意委托书的内容。同日,宗馥莉成为建浩公司的唯一股东。 2024年3月14日,宗馥莉、宗继昌、宗婕莉及宗继盛就宗庆后去世引发的事宜订立了一份名为《协议》的文件,甲方为宗馥莉,乙方一宗继昌、乙方二宗婕莉、乙方三宗继盛。 协议显示,当时两方确认宗庆后2024年2月2日订立的遗嘱合法有效,各方认可宗庆后先生在公证遗嘱中的所有安排。宗继昌、宗婕莉及宗继盛确认,宗馥莉、施幼珍、王树珍三位继承人具有办理宗庆后先生继承权公证及其他资产承继相关程序的全部权限,乙方承认前述继承人完成的相关遗产继承程序合法有效,承诺不以任何形式挑战相关程序之效力。宗馥莉承诺,将以建浩创投有限公司在汇丰银行香港特别行政区开立的账户内的资产之权益,为三位乙方设立一个信托(共设三个信托)。 该信托设立预计以一个PTC(Private Trust Company)模式过渡到专业受托人阶段,信托过渡期结束之后(即进入专业受托人阶段),宗馥莉不再参与信托的任何管理,全部由“宗氏三兄妹”来管理。初始信托财产完整交付之后,宗馥莉解除其责任。 不过后续宗馥莉一直拖延签署相关文件。在2024年12月14日的一封电子邮件中,宗馥莉律师称宗馥莉不认可手写指示的有效性。 直至引发双方诉讼大战。 |
|
|
|
|
|
|
| 福建舰电磁弹射曝光 歼-15T冲出甲板瞬间刷 | |
| 一项黑科技曝光 中国攻克“维度魔咒” | |
| 伊朗干了一大事:开走5架波音客机 | |
| 中国激光武器已具备改变战争形态的能力? | |
| 乌军战机接连坠毁 中国网友为何欢呼雀跃? |


