世界论坛网 > 国际军事 > 正文  
美军后勤系统中AI的发展与启示分析
www.wforum.com | 2025-10-28 16:06:44  蓝德智库 | 0条评论 | 查看/发表评论

导读:美军研判,2030 年的战场环境的复杂性、不确定性将显著加剧,对抗强度将显著增强。潜在对手可能针对其后勤供应链系统进行打击,因此美军需要更加敏捷韧性的后勤体系。与此同时,数字化技术革命带来了更高效的数据采集和实时分析能力,为构建预测性后勤提供了前所未有的机会。近年来,美军围绕数据驱动和主动预测的理念,以提升后勤效率和保障能力为目标,大力推进后勤系统的信息化、智能化建设。

一、美军后勤AI总体战略与发展路径

美军后勤AI战略总体强调以预见性与数据驱动为核心,改变传统“先消耗后补给”的被动模式,转向主动预测补给需求和提前部署资源。美军指出,“预测性后勤”要求通过算法分析历史数据、当前态势和计划需求,在时间、地点上前置物资和维护能力,确保关键资源及时可用。具体而言,需要通过机器学习对弹药、装备和物资等进行需求预测,可提前进行库存管理,减少浪费;同时利用传感器实时监测装备状态和环境参数,实现预测性维护,提前安排检修,最大化装备完好率并降低维护成本。

为支撑这些目标,美军大力建设数据平台与互联基础设施。2020年,美国陆军开创性地引入了Vantage数据平台,将战备和业务数据统一汇集。2025年9月,美国陆军信息总监发布备忘录要求各部队在2026年3月31日前将所有业务与战备数据迁移至Vantage平台。这一举措意味着美军将各类后勤系统数据集中于一处,为AI算法提供可靠的“单一信息源”。

图片图:Vantage平台界面

美军指出,Vantage整合了诸如全球战斗支援系统(GCSS-Army)、联合作战资金管理系统(GFEBS)等多个系统的数据,成为推动AI应用的数据基础。通过Vantage,数据分析师和指挥员可以快速访问可信任的数据,加快决策速度。

图片图:Vantage平台中的联合作战资金管理系统(GFEBS)

国防后勤机构也将AI视为核心技术。美国国防后勤局(DLA)在2025-2030战略规划中优先考虑加强数字互操作性和开发AI驱动的解决方案。为此, DLA在2024年6月成立了AI卓越中心,统筹规划全局AI项目,制定AI应用标准,确保军用AI模型的安全共享。此外,美国军方还出台了《数据、分析与AI采用战略》(DAAIS),明确通过加速数据与AI技术应用,实现“弹性后勤保障”等竞争优势。

总之,美军后勤AI战略以打破信息孤岛、强化数据治理为手段,以提前预测补给需求和维护状态为目标,来构建主动灵活的新型后勤体系。

二、美军后勤AI典型应用案例

(1)预测性后勤与数据平台:美国陆军装备司令部(AMC)正在推进“数据驱动后勤”转型,目前已经推出多款AI应用。例如,AMC通过开发“武器系统360”(Weapons System 360)工具,能够实时监测坦克、飞机、车辆等武器系统的健康状态、显示缺件情况并指引补给来源,为指挥官提供一张完整的武器装备物资供应链视图;“ParaLine”软件支持扫码盘点、离线工作并与 GCSS-Army 等后勤系统同步,美军宣称该系统可将库存处理时间缩短约50%。

图片图:“ParaLine”软件

在此背景下,AMC各下属司令部结合自身特点部署智能应用。航空导弹司令部利用LAP360软件识别潜在的装备维护需求和补给短缺问题;坦克汽车兵器司令部运用数据分析预测车辆故障并优化维护计划;陆军合同司令部则运用数据分析和AI工具识别采购趋势,简化合同流程。这些案例表明,通过统一的数据平台与可视化工具,美军后勤各层级都已开始实现主动分析后勤保障系统物资供应问题,并及时调整策略。

(2)Maven智能系统(MSS):MSS是美国国防部最知名的人工智能工具,最开始应用于无人机视频图像处理系统,但目前已扩展到后勤保障领域。美国陆军报道,MSS系统结合传感器和机器学习技术,不仅用于战场目标识别,也包括后勤规划和补给需求预测。

在2025年2月北卡莱罗纳州举行的一次空降作战演习中,隶属任务与装备采购司令部下的第419采购支援旅借助MSS系统,为第18空降军和第143远征保障司令部的采购需求提供了支持。美军指挥官称,MSS可以为师和军级单位提供持续的可视化后勤保障通用作战图,涵盖包括接收、集结、后续调动与整合,战区开设,战区配送及战区保障的所有阶段,以全面支持大规模作战行动的各个方面,大大加快了决策速度,确保一线部队及时得到所需物资。

图片图:第419采购支援旅在演习中使用 MSS人工智能系统为部队提供支持

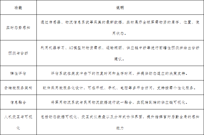
(3)DARPA LogX项目:LogX是美国国防高级研究计划局(DARPA)于2019年发起的跨部门后勤创新计划,项目总体预算5500万美元,旨在解决美军现有联合后勤体系信息滞后、缺乏预测与弹性的问题,项目目标是研发实时后勤与供应链系统态势感知、未来状态预测及韧性评估的AI工具,使后勤信息能够以数字化、云端方式快速共享,从而提供后勤系统的库存现状和未来态势预测,并保障战时物资的动态供应。

图片图:LogX系统架构

截止目前,LogX项目已经完成了关键原型演示,正在进入技术转移与实际部署准备阶段。

图片表:LogX系统介绍

启示与建议

中国在军事后勤领域的人工智能投入几乎是美国的三倍,显示出中国对于后勤智能化的重视程度。但另一方面,我军的后勤信息系统尚不够统一,数据标准和平台建设滞后于美国,例如,我军没有类似美军Vantage这样集成多部门数据的平台,加之部队内部信息化基础参差不齐,仍以各军种、各层级自行建设为主,导致数据分散且缺乏可共享的统一视图。为此,建议我军从数据整合平台入手,着力发展预测性后勤体系。

(1)强化数据集成与平台建设。学习美军经验,加快打破后勤信息孤岛,建设统一的后勤数据平台。可借鉴美军Vantage模式,将预算、采购、物资管理、车辆维护等系统的数据集中存储于全军统一的平台中,为AI应用提供统一可信的数据源。该平台应满足跨军种、跨军区的数据互通和权限管理,确保指挥员一线能够实时获取全局保障态势。

(2)推广预测性维护与智能调度。在武器装备和运输车辆上部署智能传感器,收集运行状态、使用强度及环境等数据,建立预测性维护系统。通过AI分析预测可能的故障时点,使检修人员能在故障发生前做好维护预案。同时,应利用AI分析保障需求,动态优化物资调拨和人员安排,避免人工经验主导下的“先到先备”或“即兴补给”模式,从而提升效率并减少资源浪费。

(3)建立AI后勤专业机构和标准体系。参照美国DLA设立AI卓越中心的做法,建议组建军队后勤AI研究与推广中心,统一规划项目、研发与评估流程,制定技术标准和安全规范。该机构还可承担AI伦理和安全性审查,确保所用模型安全可信。通过统筹设计,可避免各部自行引入重复工具造成资源浪费。

(0)
当前新闻共有0条评论 分享到:
评论前需要先 登录 或者 注册
全部评论
暂无评论
查看更多
实用资讯
24小时新闻排行榜
第二批055型下水 14艘万吨大驱全球第一
中国留学生晒十亿家产 亲爸外交护照…网炸
28秒穿越死亡线 解放军首曝机器狼抢滩杀敌
乌军连续两日轰炸俄大坝 战争正在全面失控
中国10吨级直升机 可谓“花繁叶茂”
48小时新闻排行榜
第二批055型下水 14艘万吨大驱全球第一
中国留学生晒十亿家产 亲爸外交护照…网炸
28秒穿越死亡线 解放军首曝机器狼抢滩杀敌
乌军连续两日轰炸俄大坝 战争正在全面失控
中国10吨级直升机 可谓“花繁叶茂”
乌军步兵“屁股反无人机”,只是疼
习近平说一口流利英文视频流出 网络嗨翻了
真的可以用纸巾擦歼-20?
美军南海30分钟连摔2架战机,为何躲不掉?
习真是心狠手辣!港媒披露.....
热门专题
1土耳其政变2ISIS3叙利亚局势
4朝鲜局势
广告服务 | 联系我们 | 关于我们 | 网站导航 | 隐私保护
Jobs. Contact us. Privacy Policy. Copyright (C) 1998-2025. Wforum.COM. All Rights Reserved.