世界论坛网 > 时事新闻 > 正文  
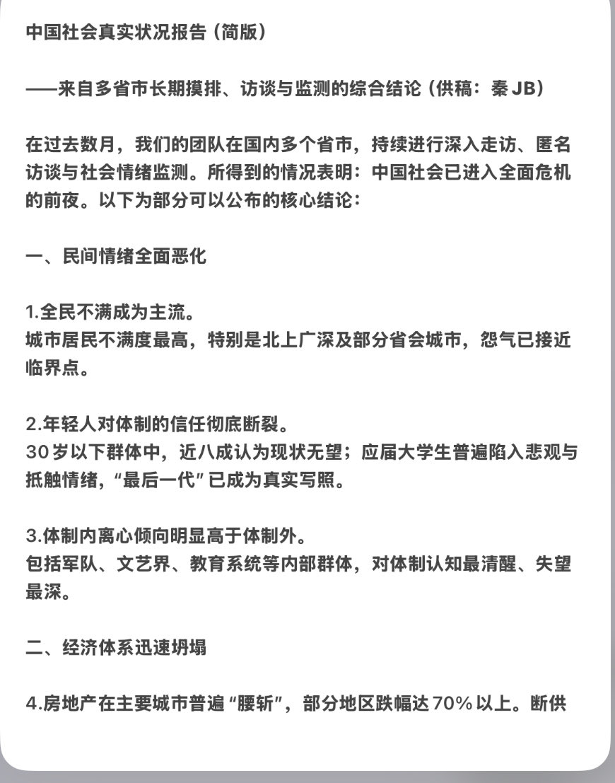
一份体制内专家所做的调查报告:崩溃已成定局
www.wforum.com | 2025-11-27 14:38:59  X | 0条评论 | 查看/发表评论

  一份体制内专家所做《中国社会真实状态调查报告》

      结论就是:

  民间情绪急剧恶化

  经济体系已经崩塌

  权力结构正在松散

  整体崩溃已成定局

图像

图像

图像

(0)
当前新闻共有0条评论 分享到:
评论前需要先 登录 或者 注册
全部评论
暂无评论
查看更多
实用资讯
24小时新闻排行榜
全球唯一空射核弹:超音速射程8000公里
乌克兰应体面止损 历史不会为政治表演颁奖
突发!川普:习近平已经同意了
中方对日打法有变 川普急电高市早苗交底
堪称奇迹!歼-50驯服兰姆达翼固有缺陷
48小时新闻排行榜
全球唯一空射核弹:超音速射程8000公里
乌克兰应体面止损 历史不会为政治表演颁奖
突发!川普:习近平已经同意了
中方对日打法有变 川普急电高市早苗交底
堪称奇迹!歼-50驯服兰姆达翼固有缺陷
美军双航母接力打捞南海坠机,意味什么?
在琉球部署中程导弹,日本这招险在哪儿?
美军下命令:日本有事就是美国有事
中国六代机新样机使用矢量喷口
快讯!军方宣布:已全面掌控国家 总统被捕
热门专题
1中美对抗2以哈战争3乌克兰战争
4美国大选5李克强猝逝6新冠疫情
7香港局势8委内瑞拉9华为
10黑心疫苗11“低端人群”12美国税改
13红黄蓝幼儿园14中共19大15郭文贵
广告服务 | 联系我们 | 关于我们 | 网站导航 | 隐私保护
Jobs. Contact us. Privacy Policy. Copyright (C) 1998-2025. Wforum.COM. All Rights Reserved.