世界论坛网 > 国际军事 > 正文  
美空军年内第2次向日本部署B-1B轰炸机特遣队
www.wforum.com | 2025-10-21 19:59:58  东海观澜 | 0条评论 | 查看/发表评论

据空天力量网站10月18日报道,美空军全球打击司令部近日表示,其近期向日本三泽空军基地派遣了年度内第2个轰炸机特遣队(BTF),主要由隶属于美本土德克萨斯州戴斯空军基地的4架B-1B轰炸机组成,计划在未来数周内参加一系列联合演习。

据悉,此次部署是美空军全球打击司令部2025年第二次将B-1B轰炸机特遣队部署日本三泽基地,首次部署在今年前期的4月进行。本次部署时间约为1个月,轰炸机特遣队将以三泽为前进部署基地,计划与驻三泽基地的日本航空自卫队F-35战斗机和美军F-16战斗机等开展多项联合训练。这也是美空军首次以日本基地为支点实施B-1B轰炸机的轮换性前沿部署。

美空军方面指出,出于作战安全考虑,将不公布本次B-1B轰炸机特遣队的具体部署细节。但按照以往惯例,轰炸机特遣队的轮换部署主要用于演练与盟军空军的协同战术和作战程序,展示美军全球快速投送和远程打击等能力,并且还将发挥威慑和战略沟通等作用。

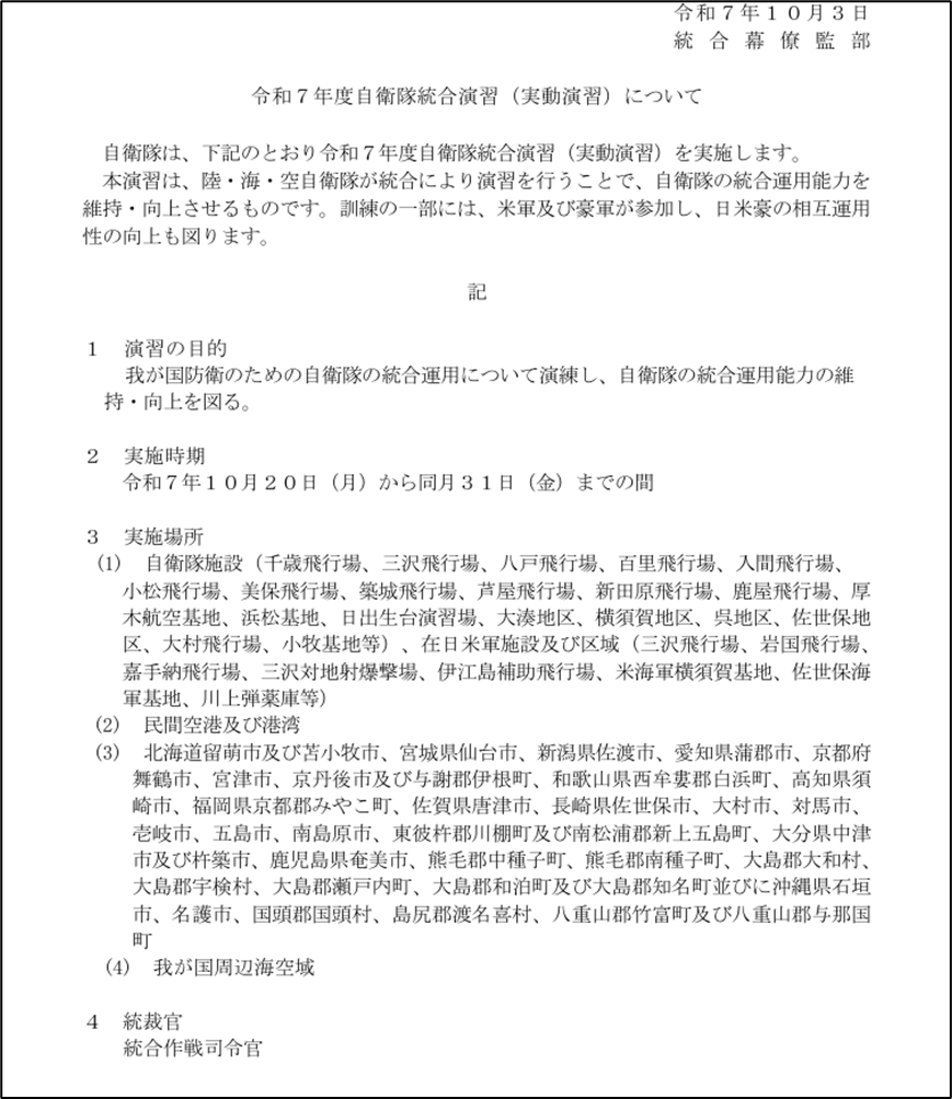
同时,日本计划于10月20日至31日举行年度“自卫队统合演习”,演习范围覆盖日本海沿岸、南部诸岛和台湾以东海空域,涉及多处自卫队和驻日美军的军事设施。参演国包括美、日、澳等,参演兵力约6万人、车辆约4180辆、舰艇约60艘、飞机约310架。演习重点主要包括提升海陆空三军一体化的联合作战能力和多国部队的互操作性。

开源信息显示,2024年度美空军共执行约33次对外派遣轰炸机特遣队任务,其中印太、欧洲和美军中央司令部责任区各约10次,另有若干批次前往西南亚和美洲地区。除此以外,自2024年年中至2025年年中,美空军累计执行约48次海外轰炸机特遣队任务;另有约12次跨洋飞行任务,其多为跨战区(COCOM)飞越或协同行动而未在第三国落地。

分析认为,随着国际安全形势趋于复杂,美军轰炸机部队的轮换部署频率显著上升,其背后反映的是美方“军事行动服务政治利益”的战略考量。本次部署恰好与中美关税贸易战再次开打的时间吻合,其背后的逻辑链条契合上述观点,由此研判本次部署该轰炸机特遣队的主要目的是根据形势变化,联合其它军事力量对中国实施战略威慑和讹诈,以换取在谈判桌上的筹码,对此需保持高度清醒和认识。

图片2025年10月15日,美空军B-1B 轰炸机抵达日本三泽基地

图片2025年10月15日,美空军B-1B 轰炸机抵达日本三泽基地

图片2025年10月15日,美空军B-1B 轰炸机抵达日本三泽基地

图片2025年10月15日,美空军B-1B 轰炸机抵达日本三泽基地

图片美空军B-1B 轰炸机飞赴日本三泽基地路线示意图

图片日本统合幕僚监部发布的本年度“自卫队统合演习”主要内容截图

(0)
当前新闻共有0条评论 分享到:
评论前需要先 登录 或者 注册
全部评论
暂无评论
查看更多
实用资讯
24小时新闻排行榜
中无人机首次实战亮相
有隐身性能的直-20:中国取得了重大成果
传习近平将辞去中央军委主席 胡春华升任…
浅析:JF-17飞抵阿塞拜疆 改变地区空中格局
四中全会前新华社“午夜惊魂” 习近平终局
48小时新闻排行榜
中无人机首次实战亮相
有隐身性能的直-20:中国取得了重大成果
传习近平将辞去中央军委主席 胡春华升任…
浅析:JF-17飞抵阿塞拜疆 改变地区空中格局
四中全会前新华社“午夜惊魂” 习近平终局
首次海上补给,成功!
俄罗斯真的崩溃了…
美将领罕见承认:“我们落后了”
被炸后,阿富汗称巴基斯坦的空袭太残忍
印度空军强过中国,连印媒都不敢相信
热门专题
1土耳其政变2ISIS3叙利亚局势
4朝鲜局势
广告服务 | 联系我们 | 关于我们 | 网站导航 | 隐私保护
Jobs. Contact us. Privacy Policy. Copyright (C) 1998-2025. Wforum.COM. All Rights Reserved.